您好:欢迎您进入武汉星之梦艺术培训学校(天艺传媒艺考)
设为首页
|
加入收藏
|
网站地图
|
联系我们
全国服务热线
027-86558819
首页
学校介绍
学校简介
资质荣誉
传媒艺考部
播音系
编导系
表演系
服表系
航空服务系
舞蹈系
书法系
少儿培训部
中国舞
街舞
少儿主持
少儿书法
少儿模特
商业演艺部
新媒体运营
招生信息
艺考培训
少儿培训
商业演绎培训
学生风采
优秀学员
学员合影
党建工作
招聘信息
学校动态
高考资讯
高校招生
统考大纲
家长必读
学习资料
考试技巧
联系我们
网上报名
位置:
首页
> 统考大纲
统考大纲
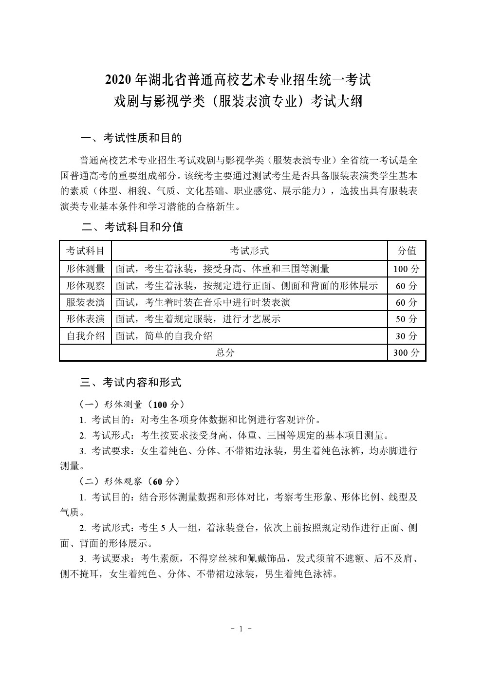
2020年湖北省艺术类统考(服装表演专业)考试大纲
发表时间:
2019-09-30
阅读次数: 字体:【
大
中
小
】
上一篇:
2020年湖北省艺术类统考(表演专业)考试大纲
下一篇:
2020年湖北省艺术类统考(广播电视编导专业)考试大纲